Перспективный и ортогональный вид в окне просмотра Blender
Blender позволяет работать с объектами сцены в перспективном и ортогональном режимах. Для переключения нажмите иконку с изображением решётки (или на клавиатуре Numpad 5).

При наличии трёх объектов в сцене (куб, источник света и камера) кажется, что перспективный и ортогональный режимы отличаются только углом просмотра сцены. На снимке ниже ортогональный вид.

В дополнение к существующему кубу добавим ещё два. Повернём сцену таким образом, чтобы три куба выстроились друг за другом под определённым углом. На снимке ниже перспективный вид.

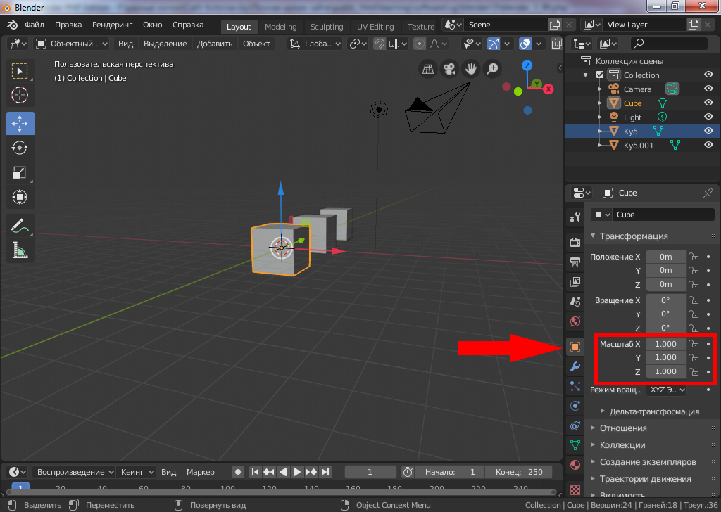
Один из трёх кубов отличается по размерам. Давайте проверим их размеры. Для этого выберите в окне просмотра (Viewport) ближний куб. Далее выберите вкладку "Контекст объект" и параметр "Масштаб" для осей x, y, z. Если везде указана цифра 1, значит размеры объекта не менялись от исходных.

В двух параметрах масштаба самого дальнего куба указаны цифры больше 1, значит объект был увеличен по оси x и оси z.

Как и в настоящей жизни, видимые размеры объектов зависят от расстояния (сотовый телефон в руке кажется больше, чем летящий вдали самолёт). Определить на глазок разницу в размерах между близким и дальним объектами зачастую трудно или вообще невозможно. В этом случае стоит воспользоваться ортогональным режимом, который наглядно показывает разницу в размерах.

Страница обновлена 11 августа 2024 года.